第一章总则
第一条 为进一步优化宇航学院学生能力评价体系,发挥学生综合测评的在人才培养工作中的关键作用,根据北京成人头条《关于加强和改进人才培养工作的若干意见》、《关于进一步提高本科人才培养质量的若干意见》等上级文件,结合学院学生实际情况,特制订本办法。
第二条 本办法旨在培养学生具有“高远的理想、精深的学术、强健的体魄、恬美的心境”,引导学生形成积极向上的学习生活方式,养成良好的社会责任感、创新精神与实践能力,为学生的成长成才打下坚实的基础。
第三条 本办法适用于宇航学院全体在籍本科生,综合测评结果作为各项奖学金和荣誉称号评比的重要依据。
第二章综合测评的构成和权重
第四条 综合测评分为四个方面进行评分:学习成绩、综合素质、德育表现、实践创新,计算方式如下。
(一)学习成绩评分(A)。
(二)综合素质评分(B)包括学术活动加分(B1)、文体活动加分(B2)、学生工作加分(B3)。
B=B1 + B2 + B3
(三)德育表现评分包括辅导员评分(C1)、班主任评分(C2)、班级同学互评(C3)、减分项(C4)。
C= C1+C2+C3-C4
(四)实践创新评分包括社会实践类加分(D1)、日常志愿服务加分(D2)。
D= D1+D2
综合测评总评成绩S=A+ B+ C+ D(A≤85,B≤10.4,C≤3,D≤1.6)
第三章综合测评成绩的计算方式
第五条 学习成绩评分(A,0≤A≤85)
A(学习成绩)=成绩加权平均分×85%,包括所有科目成绩
说明:若出现以下情况,则取消该生该学期参评奖学金的资格
受到纪律处分;学生课程成绩(包括必修课、实验选修、通识课,形势政策课等)低于60分(不含60分);有缓考科目。
第六条 学术活动加分(B1,0≤B1≤5)
B1(学术活动)=发表专业论文、著作或申请专利(B11)+各类竞赛活动(B12) 参与科技实践(B13)+ 学术报告参与分(B14)
具体说明:
(1)多项成绩(四类成绩)可以累积加分,但总分不能超过5分。所有加分必须以奖状或者证书为依据。对于一些具有重大意义的学术活动,或对记分存在争议时,学生工作组将依据学院专家的意见赋值,解释权归学院学生工作组。
(2)各类竞赛活动(B12)最高加分规定如下表,同一活动内各奖项不能累加,按最高分计算。对于存在多位参与者的团体比赛(如数学建模等)在相应获奖等级的系数后面需要再乘以参与程度系数μ,即: 最终计分=相应竞赛分×μ
(3)具体加分规则如下各表:
表1:参与程度系数μ

表2:学术活动加分规则表
第七条 文体活动加分(B2,0≤B2≤3)
B2(文体活动分)=参加学院组织的参观或者观看活动(B21) + 代表学院参加文体集体活动(B22)+ 个人文体比赛活动(B23)+ 其他(B24)
具体说明:同一活动内各奖项不能累加,按最高分计算,加分规则见下表,根据获奖证明材料予以鉴定。
表3:文体活动加分规则表

第八条 学生工作加分(B3,0≤B3≤2.4)
根据学校的有关文件,校级学生组织指:校学生会、校记者团、社团联合会、共产主义学习实践总会、延河之星志愿者总会、新闻中心,关于其它学生工作加分的认定,由学生工作组开会讨论确定。学生干部须任满一个学期才有加分。
具体说明:
(1)如某一同学担任了各类学生干部中多项职务,则取各类干部分数中最大的分数。团委副书记加分同院级学生会主席,团委部长、社团负责人同院学生会部长,兼职辅导员加分同校级主席。
(2)学院学生组织的干部及干事的加分由各学生组织内部组织互评(满分40分)、学生组织指导老师评分(满分40分)、辅导员评分(满分20分)组成,测评分值="学生组织内部互评分数+指导老师评分分数+辅导员评分分数。最终得分="百分制测评系数×相关职务的分值。
(3)班团工作的分数由班级同学开会民主测评(满分60分)、班主任评分(满分20分)、辅导员评分(满分20分)组成,测评分值="班级同学开会民主测评分数+班主任评分分数+辅导员评分数。最终得分="百分制测评系数×相关职务的分值。
(4)支部书记、委员的分数由党支部成员民主测评(满分60分)、指导老师评分(满分40分)组成,测评分值="党支部成员民主测评分数+指导老师评分分数。最终得分="百分制测评系数×相关职务的分值。
(5)其中学业辅导助理可与其他班委分值叠加。
(6)所有测评分数均应去掉两个最低分、一个最高分。
(7)具体加分规则如下各表:
表4:学生干部测评赋值表
表5:宇航学院主要学生组织学生干部职务赋值表
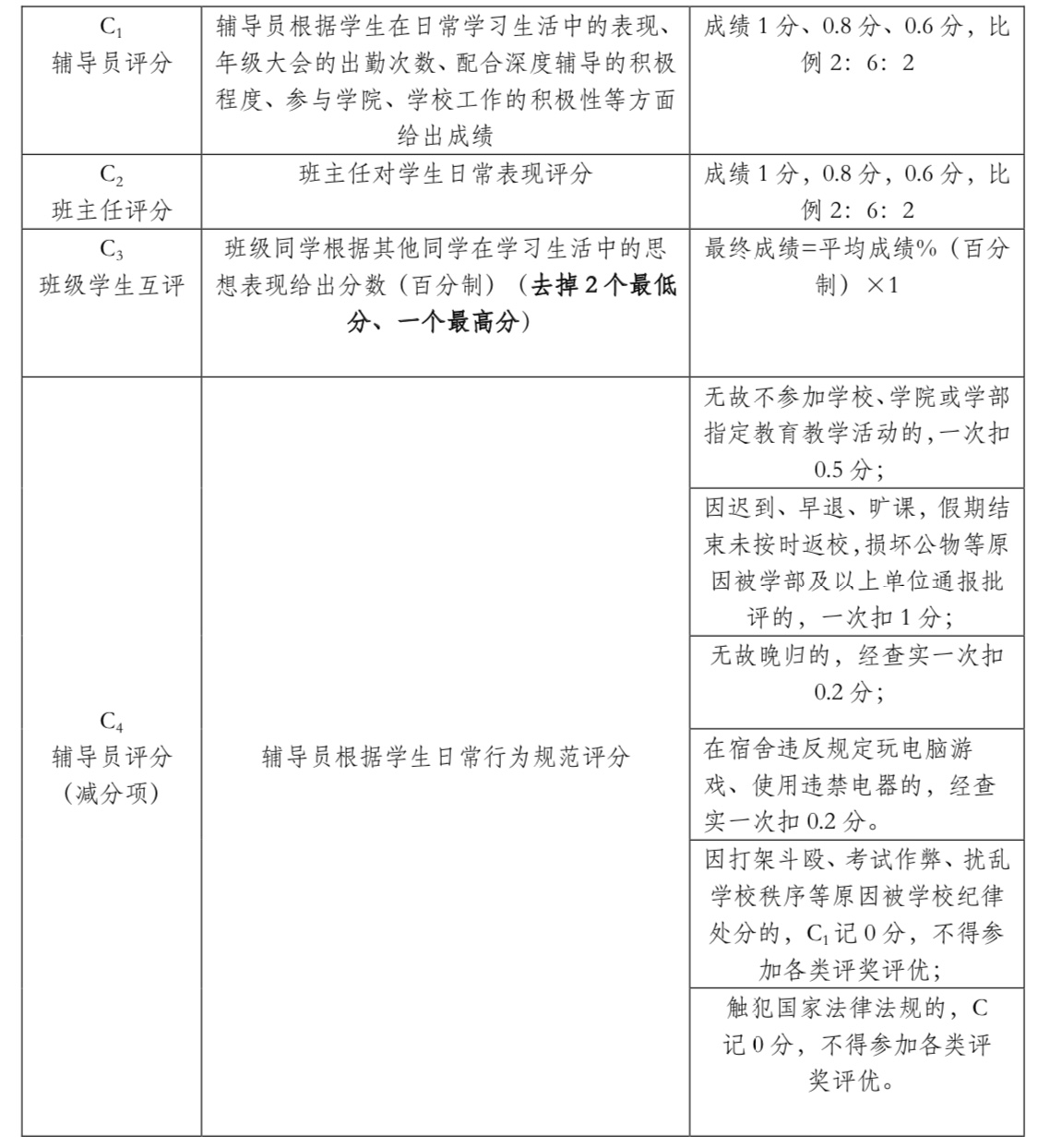
第九条 德育表现评分(C,0≤C≤3)
德育表现主要指在日常学习生活中的思想表现,包括道德观、法制和纪律观念、心理素质、政治观念、文化素质、团队协作等具体表现。考察学生政治思想素质和品德。主要观测日常学习生活中的以下表现:爱国爱校,集体责任感和荣誉感强;敬业爱岗,勤奋学习,积极进取;诚实守信,待人真诚,拒绝作弊、抄袭;与人为善,团结同学,助人为乐。
C(德育表现)= C1(辅导员评分)+C2(班主任评分)+C3(班级同学互评)-C4(减分项)
总分不超过三分。
表6:德育表现评分规则表

第十条 实践评分(D,0≤D≤1.6)
社会实践加分分为寒暑假社会实践加分和日常志愿服务加分。
(1) 社会实践加分(1分)
具体说明:主要负责人(不超过两人)乘系数1;其余队员乘以0.8。加分规则见下表。
(2) 日常志愿服务(0.6分)
第四章综合测评工作要求
第十一条 学生个人应认真记录日常学习生活和参加各项活动情况,如实填写综合测评相关表格,在规定时间内提交相关证明材料。
第十二条 辅导员、班主任应认真审核学生提交的各类材料,保证正确、规范、合理评定综合测评各项目分值。
第十三条 本办法附件中认定的学科竞赛、科技创新活动等可根据实际情况定期增减。
第十四条 综合测评成绩应及时公示,公示时间不少于3个工作日。
第十五条 本办法自2016级学生起施行。
宇航学院
二〇一六年十二月